[网友爆料] 月湖壹品地上停车问题
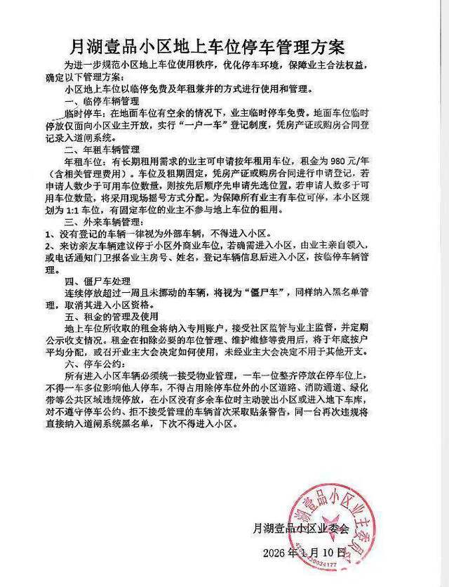
曝光一下我们小区业委会关于地上停车问题的神奇操作,只出通告不做解释,这里物业不管停车位,各位看官大佬有任何想法和建议都可以在评论区交流,相关截图放在最后。这里先说下停车收费标准,不管业主车辆还是外来车辆进来两小时免费,超过两小时按3元/小时收费,一天24小时15元封顶(地上地下收费一样),地下车位年租2780元,我是普通工薪族有辆代步小车接受不了高额停车费,搬家那几天停车费自己花了一百多,亲戚来做客也花十几块,现在我回家车都在小区外近则几百米远则一两公里左右的地方找车位,我的诉求就是地上少量的停车位能免费或者适当收取管理费提供给业主先来后到,当然花了重金的老板值得好的条件停车库都没话说,地上停满不够用不违停的情况下自行解决,目前情况就是逼着和我一样诉求的业主租买车位,要说人车分流管理,过半业主同意就行,那请地面除特殊车辆外不要停任何车,双标做何解释,所以这个问题该找哪个单位有效解决,还是说不舍得花钱的人不配停小区地上车位?






游客