分享成功

[街谈巷议] 荆门工资标准

 

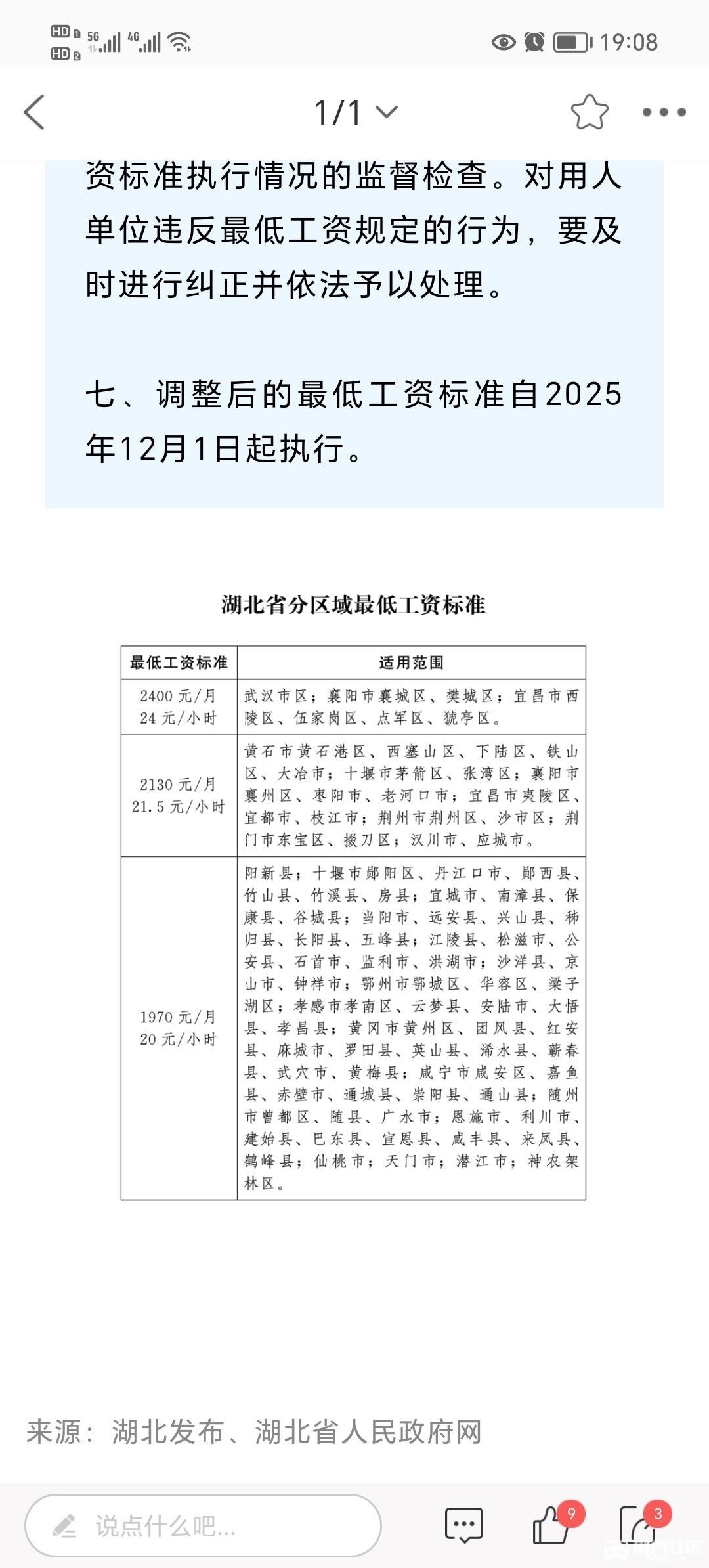
刚看了一下荆门最低工资标准,我都不说全日制滴了,因为我不清楚不好发表意见。只想说哈小时工,掇刀区,东宝区这给的标准是21.5/小时,但是据我所知基本上都是18—19一小时,更有甚者14—15一小时,我就想知道这个标准是给哪个看滴?那些不按标准支付报酬的是不是应该给点什么惩罚?

纯粹吐槽啊,欢迎评论

本文来自网友发表,不代表本网站观点和立场,如存在侵权问题,请与本网站联系删除!
支持楼主

1人支持

阅读原文 阅读 1060 回复 6
举报
全部评论
  • 默认
  • 最新
  • 楼主
  • 老丁同志 LV10 知州
    1832888765楼
    小时工的人力公司多少要抽点水的,没什么大惊小怪的,懂的都懂。觉得黑去搞正式工。
    12-27 20:13
    回复
  • 零号坐标 LV8 知县
    1832888828楼
    有的老板假装不知道,一拖再拖只涨个底薪不涨加班费
    12-27 20:44
    1 回复
  • 专业键盘侠 LV13 巡抚
    1832888830楼
    那么大的2025年12月1日开起开始执行,也就是说,这个标准将体现在你1月份发的工资中。
    12-27 20:44
    回复
  • Gdopxp LV1 路人
    1832888902楼
    已达到最低工资标准
    12-27 21:36
    1 回复
  • 不知名王友 LV12 按察使
    1832888991楼
    11,爱干不干
    12-27 22:53
    回复
你的热评
游客
发表评论
最热网友圈
  • 家有甜妹 #生活平淡,好在我喜欢#

    风未动

    42
  • #生活无解,美食来约#10后给他爷爷做的生日蛋糕🧁!

    魔法骑士

    36
  • 早中饭 #生活无解,美食来约#

    久而久之。

    32
  • #以喜欢的方式在生活~# 我领你回家钓鱼 然后做蒸笼格子、炖土鸡汤你吃可好

    十九遇你

    28
  • 每一个镜头都是我想要的 #随手拍,今天我在这里# #生活平淡,好在我喜欢#

    知音难觅

    28
  • #生活平淡,好在我喜欢# 双休快乐!🙂

    沐阳夏雨

    28
  • 我好爱我的崽哦,头发刚刚能绑马尾,眼睛里有星辰,也有自己读得懂的故事。 #生活平淡,好在我喜欢#

    大表姐本姐

    27
  • #种的是快乐,养的是岁月#

    无敌就是寂寞

    23
  • #十二月,满满小确幸~# 好大儿打电话跟我说,考试今天都已经结束,全部及格了,没有挂科。虽然成绩不大如意,但是老母亲仍然很开心,给他祝贺和鼓励。问他放假了有什么打算?他说要么打工要么学驾照

    十九遇你

    22
  • 分享了图片

    咪咪+纶纶

    22
热点推荐

安装应用

随时关注身边时事,认识有趣的人

免费下载荆门社区网
这是app专享内容啦!
你可以下载app,更多精彩任你挑!
绑定手机才能继续哦!
绑定手机账号更安全哦!
绑定手机才能继续哦!
绑定手机账号更安全哦!